香港大埔火灾警示
2025 年 11 月 26 日,香港大埔区某高层住宅外墙维修起火,火势迅速蔓延至毗邻建筑,短短数小时酿成惨剧,造成重大财产损失与人员伤亡。据初步调查,事故主要问题点是易燃塑料防护网+发泡胶板引燃导致竹棚燃烧(且竹制脚手架与楼宇外墙间隙仅有半米)。而这起悲剧的发生,折射出消防安全隐患可能就在我们身边,火灾离每个人都很近。消防安全治理关乎每个人的生命安全,每个人都必须重视。

作为 EHS 领域的积极践行者,野马技术的小编始终密切关注着法律法规的最新动态。就在 2025 年,国家密集发布或更新了三大重磅消防新规(如有需要,可以通过站内联系方式联系我们免费获取),不仅明确“哪些行为直接构成重大火灾隐患”,更细化了罚款金额、追责标准——轻则千元罚款,重则停业入刑!这三个文件都是从 2025 年 11 月起生效执行。
今天,我们就用最直白的语言,告诉你:哪些事不能做?做了会罚多少钱?如何保护自己和他人。

这些行为直接被认定为“重大火灾隐患”
自 2025 年 11 月 1 日起实施新版 GB 35181—2025《重大火灾隐患判定规则》,将代替 GB 35181—2017。主要的变化有:
删除了术语“重要场所”及其定义(见 2017 年版的 3.6),增加了术语“儿童活动场所”“老年人 照料设施”“劳动密集型企业”“多业态混合生产经营场所”及其定义(见第 3 章)。
劳动密集型企业 labor⁃intensive industrial manufactory
生产厂房或仓库具有丙类火灾危险性,且同一时间的生产、作业人数超过 50 人,人均建筑面积小于 20 ㎡的生产制造类企业或具有分拣、加工、包装作业功能的仓储物流类企业。
多业态混合生产经营场所 occupancy with multiple manufacturing and commercial activity
集餐饮、住宿、娱乐、商业、文化、体育、培训等两种及以上功能于一体的经营场所;通过自营、分租、 转租形成,兼具生产、储存多功能于一体的劳动密集型企业的生产厂房和仓库。
△ 明确:只要符合以下任一情形,即视为“重大火灾隐患”,必须立即整改。(仅节选与企业更为相关的)
5.1 建筑或场所具有下列情形之一的,应判定为重大火灾隐患
→ 除特殊工艺要求外,甲、乙类生产场所或仓库设置在建筑的地下室或半地下室;
→ 除住宅建筑套内的自用楼梯外,公共疏散楼梯间的地下与地上部分未进行防火分隔;
→ 人员密集场所的疏散走道、楼梯间、疏散门或安全出口设置影响疏散的栅栏、卷帘门;
→ 高层建筑、地下人员密集场所安全出口的数量不符合 GB 55037、GB 50016 的规定,或安全出 口被完全占用、堵塞、封闭;
→ 高层建筑、地下人员密集场所未按 GB 55037 的规定设置火灾自动报警系统或固定灭火设施,或已设置的火灾自动报警系统和固定灭火设施不能正常运行(火灾自动报警系统和固定灭火设施不能正常运行的判定规则应符合附录 A);
→ 人员密集场所采用金属夹芯板搭建且金属夹芯板芯材的燃烧性能等级低于 A 级;
→ 地下人员密集场所内部装修、装饰材料的燃烧性能等级不符合 GB 50222 的规定;
→ 冷库的防火分隔措施或保温材料燃烧性能不符合 GB 50016、GB 50072 的规定;
→ 多产权建筑,具有多个使用方的甲、乙、丙类厂房或仓库,多业态混合生产经营场所未明确消防安全管理职责,未对共用的疏散通道、安全出口、建筑消防设施和消防车通道明确统一管理单位或管理人;
→ 具有火灾、爆炸风险的电池生产、储存场所或储能电站防火间距不足,未采取防火分隔措施, 或未设置事故通风系统或自动灭火系统。
5.4 劳动密集型企业的厂房、仓库内具有以下情形之一的,应判定为重大火灾隐患
→ 厂房、仓库内设置员工宿舍;
→ 厂房、仓库内有爆炸危险的部位及设施未按 GB 50016 的规定采取防爆泄压技术措施;
→ 厂房、仓库的耐火等级不符合 GB 55037 的规定;
→ 未按 GB 55037 的规定设置火灾自动报警系统或固定灭火设施,或已设置的火灾自动报警系统和固定灭火设施按照附录A判定为不能正常运行。
与你息息相关的3条“高压线”
1、商场、幼儿园、养老院用泡沫夹芯板搭建隔断
→ 芯材燃烧性能未达 A 级,直接判定为重大隐患!
2、餐饮店楼上住人、楼下做饭(“三合一”)
→ 且安全出口不足、无防火分隔?重大隐患!
3、消防栓没水、报警器失灵、灭火系统瘫痪
→ 即使装了也算“未设置”!重大隐患!
△ 提醒:一旦被认定为“重大火灾隐患”,消防部门可依法查封场所、责令停业,甚至追究刑事责任。
工地、装修、外墙维修这些新规必须遵守
住建部 2025 年 6 月 30 日发布公告,对 GB/T 50720—2011 施工现场消防规范进行局部修订,重点针对动火作业、易燃材料、临时设施,该规范也是由 2025 年 11 月 1 日起实施。

这次香港大埔的火灾,不少读者都注意到竹制脚手架的问题。竹制脚手架成本低廉、搭建灵活、但它的缺点也非常明显,竹材本身易燃,在干燥天气和风力作用下,极易成为火灾导火索。竹节在燃烧时,不仅会迅速蔓延,还会释放有毒气体,给火情控制与被困人员健康带来隐患。

△ 案例警示:若因使用非阻燃网导致火灾蔓延,施工单位不仅要承担民事赔偿,还将面临行政处罚甚至刑事立案!这次香港大埔火灾,竹棚架安全隐患问题暴露无遗。
另外香港大埔火灾中暴露的施工现场管理漏洞,恰与《建设工程施工现场消防安全技术标准》(GB/T 50720—2011)的修订要点形成呼应:
* 临时设施防火间距:明确可燃材料堆场与在建工程需保持至少10米间距(GB/T 50720—2011 表3.2.1),避免火势快速扩散。
* 智能化监管:建设工程施工现场宜采用信息化消防安全管理技术和智能化消防设施(GB/T 50720—2011第 1.0.3 A 条),实现“预防-预警-处置”闭环。
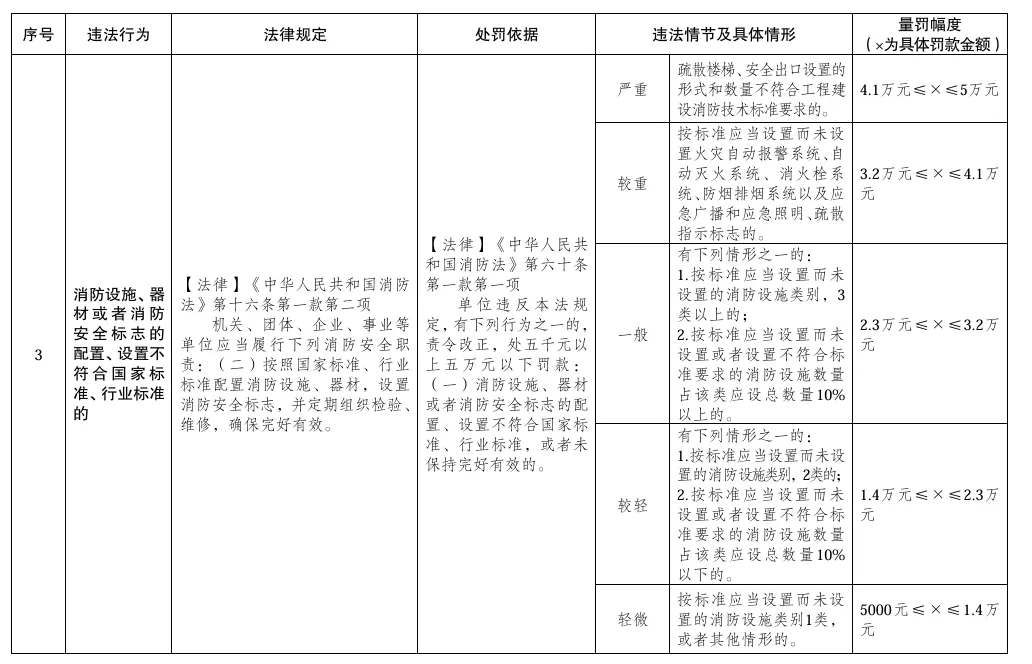
罚多少?怎么罚?最新处罚标准来了
《消防行政处罚裁量权基准》于 2025 年 11 月 9 日起实施。
在新实施的《基准》中,第二部分是消防行政处罚裁量基准细则,含违法行为、法律规定、处罚依据、违法情节及具体情形量罚幅度 (×为具体罚款金额)等内容。

△ 特别注意:若因违规施工、使用易燃材料引发火灾,造成人员伤亡,相关责任人可能涉嫌重大责任事故罪(《刑法》第 134 条),最高可判 7 年有期徒刑。
我们每个人能做什么?
对普通居民
○ 不在阳台堆放纸箱、旧家具。
○ 家中常备 1 个灭火器(推荐水基型)、1 个防烟面罩。
○ 教孩子认识“安全出口”标识,熟悉逃生路线。
对施工单位/装修公司
○ 动火前必须审批,配监护人,清可燃物。
○ 外墙防护网必须买有阻燃认证的产品。
○ 工人宿舍禁用大功率电器,禁放液化气罐。
对物业/业主委员会
○ 定期检查消防通道是否被电动车、杂物堵塞。
○ 监督小区外墙维修是否合规。
○ 推动在楼道配置过滤式消防自救呼吸器(几十元一个,关键时刻救命)。
对企业
在消防安全监管趋严的背景下,企业亟需从“被动合规”转向“主动超越”。野马技术公司凭借以下优势,为企业提供一站式解决方案。
○ 定制化风险评估:运用专业知识与大数据分析帮助您识别与洞察场所特异性风险。
○ 定制化培训服务:根据企业的实际情况定制化开发消防安全培训课程,帮助提升员工应急能力以及企业防火合规化。
○ 全流程合规服务:涵盖现场审核、原因分析、痛点解决全链条服务。
结 语
香港的悲剧,不应在我们身边重演。2025 年 11 月实施的这三份新规,不是为了“找麻烦”,而是为了用制度守住生命的底线。企业唯有将消防安全融入发展战略,借助专业化力量实现合规升级,方能在城市化浪潮中行稳致远。
野马技术以“数字驱动可持续发展”为使命,将持续助力企业构建韧性安全生态,为企业可持续发展保驾护航。
